Найдена банковская карта на имя Максим Балашов, около ?...
Найдена банковская карта на имя Максим Балашов, около дома 28 на пр. Ленина.
Обращаться в лс.
Найдена банковская карта на имя Максим Балашов, около дома 28 на пр. Ленина.
Обращаться в лс.
Чей красавчик отбился от семьи?? На данный момент в подъезде по Свирская 54
✍ 12 команд Git, которые должен знать каждый / Базированная шпаргалка
#cheatsheet@pylounge #git@pylounge
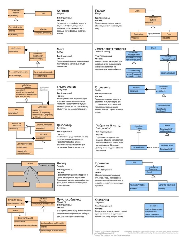
?? Шпаргалка по паттернам проектирования на русском
#cheatsheet@pylounge #designpattern@pylounge
Пропала собака.. Просьба ?если увидите пишите в лс или по номеру 89602698395..Собаку зовут Бади.. Заранее спасибо?.
Кто ребёнка потерял? На Комсомольской, 19 в траве сидит.
?? Лучшая русскоязычна шпаргалка по SQL
#sql@pylounge #cheatsheet@pylounge
Комментарии